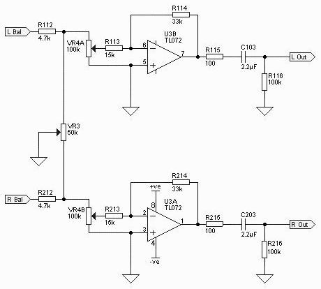
Egyszerű sztereó előerősítőként használható az alábbi kis kapcsolás. A hangerőt a VR4A és VR4B potméterekkel lehet beállítani, ebben az esetben egy tengelyen futó potméterekről van szó. A kiegyenlítést pedig a VR3 potméterrel lehet beállítani. A tápfeszültség ±12-15V lehet.
